beat365在线唯一官网
中文
English
首页
学院概况
学院简介
历史沿革
机构设置
现任领导
学院黄页
新闻中心
学院动态
媒体报道
教工公告
学生公告
讲座预告
师资队伍
师资介绍
教授名录
瓯江特聘教授
人才工程
学科建设
学科简介
重点学科
人才培养
本科生教育
研究生教育
留学生教育
科学研究
机构平台
科研项目
科研成果
招生就业
本科生招生
研究生招生
就业导航
人才招聘
校友工作
校友荟萃
校友基金
党建阵地
通知公告
党建动态
党员名录
资料下载
学生天地
表格下载
新闻中心
学院动态
媒体报道
教工公告
学生公告
讲座预告
学生公告
您当前的位置:
首页
新闻中心
学生公告
正文
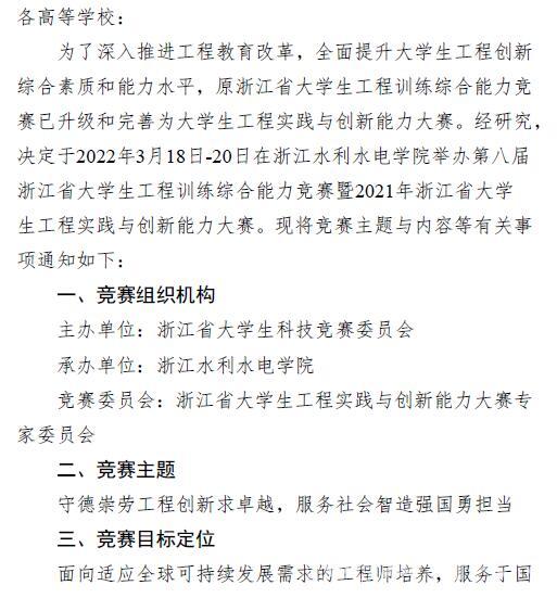
关于举办第八届浙江省大学生工程训练综合能力竞赛的通知
来源:beat365在线唯一官网 发布时间:2022-02-23 浏览量:
附件【
省赛报名及资料评审操作指南(学生端) (2)(1).pdf
】已下载
次
附件【
关于举办第八届浙江省大学生工程训练综合能力竞赛的通知浙科竞〔2021〕36 号.pdf
】已下载
次
上一篇:
关于做好2022年春季学期研究生资助工作的通知
下一篇:
电气学院关于开展2022届本科毕业设计(论文)工作中期检查的通知
[返回列表]
[打印本页]
快速通道
规章制度
媒体报道
机构平台
温大邮箱
相关链接
beat365在线唯一官网
行政办公网
beat365在线唯一官网图书馆
浙江省重点实验与创新平台
联系我们
地址:beat365在线唯一官网南校区1号楼
电话:0577-86689010
传真:0577-86689010
邮编:325035
邮箱:dqdzxy@wzu.edu.cn
关注我们
版权所有 ©
beat365在线唯一官网
技术支持:
捷点科技