来源:beat365在线唯一官网 发布时间:2021-11-23 浏览量:
各学院、各教师:
为深入实施《高等学校课程思政建设指导纲要》,提升高校教师课程思政建设意识和能力,全面推进课程思政高质量建设,根据教育部高等教育司转发《关于开展高校教师课程思政教学能力培训的通知》的要求,我校将组织教师参加beat365在线唯一官网教师课程思政教学能力培训。现将有关事项通知如下:
一、培训目标
充分发挥课程思政示范项目作用,促进不同层面课程思政建设好经验好做法推广共享,帮助不同学科专业教师解决课程思政建设过程中存在的疑惑和问题,提升教师课程思政建设意识和能力,全面推进课程思政高质量建设。
二、参加对象
教学副校长、教学副院长、教务处和教发中心负责人、课程思政项目负责人于11月24日14:00参加开班式及第一场培训(地点:南校行政楼419)。
全体一线教师自行登录培训网站实名注册并完成全部课程的学习。
三、培训内容
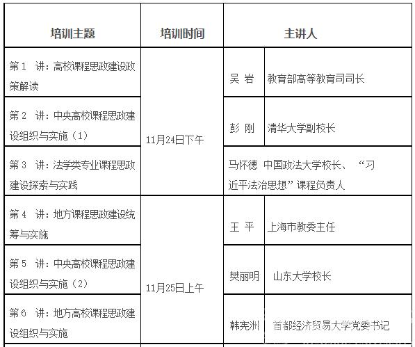
本次培训于 11 月 24 日下午 14 点举行开班式。培训内容共 13 讲, 培训时间为每天上午 8:30-11:30,下午 14:00-18:00。具体安排如下。


四、培训方式
本次培训全程采用线上方式开展。培训平台为: 全国高校教师网络培训中心直播会议平台( https://gxsz.enetedu.com ) 、 新 华 网 新 华 思 政 平 台

五、结业证书及学时认定
本次培训视频将于 2021 年 11 月 26 日 14 点起进行回放。参训人员在 2021 年 11 月 30 日 24 点前完成全部培训内容且考评合格后,将获颁全国高校教师网络培训中心电子结业证书。2021 年 11 月 30 日后仍可观看回放,但不再颁发电子结业证书。
获得电子结业证书人员请于12月15日前通过系统(统一身份认证-教师教学发展档案管理系统-校外培训申请-申报校外培训学分)进行教发培训学时申请。本次活动凭电子结业证书认定教师教学发展培训12学时。
六、联系人及联系方式
培训网站问题请直接咨询培训网站说明对应联系人。
教发培训学时申请问题请咨询教发中心郑颖老师,联系电话:668395。
教发中心(评估中心)、教务处
2021年11月23日