来源:beat365在线唯一官网 发布时间:2020-10-30 浏览量:
各系、实验中心、各教师:
期中教学检查是学院教学质量保障体系中的重要组成部分。为了进一步提高教学质量,深化教学改革,确保教学效果,结合beat365官网工作实际,将于本学期第八周至十二周进行期中教学检查。主要工作安排如下:
一、组织工作
学院布置期中教学检查的方案和主要内容,负责全院性的教学工作的检查。
各系、实验中心根据自身的具体情况,在学院方案的基础上,有计划、有组织地开展本学期的期中教学检查工作。
二、常规教学检查
根据学校的总体安排,本次检查工作内容如下:
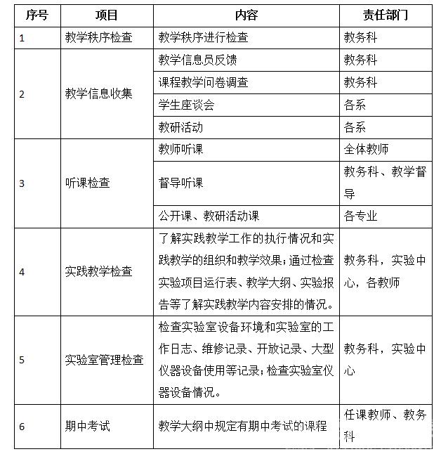
1、教学计划与教学进度、教学秩序检查
教务科组织对教学计划与教学进度执行情况及教学秩序进行检查。检查任课教师上课迟到、早退、旷课、擅自调停课及相关请假手续执行情况(包括所有课程)。检查申请停课的教师是否已经按规定进行补课等。检查学生到课及上课情况。
2、教学信息收集
教务科通过收集教学信息员反馈、教学效果问卷调查、各系召开学生座谈会、开展教师教研活动等多种形式,及时了解教学中好的方面和存在的问题,全面促进教学。
3、听课检查
各系、实验中心组织对本学期承担课程教学的所有教师进行听课、评分,每位老师一学期需至少听课2节(含一节实验课),听课情况学期末予以公布;教学督导对本学期部分教师进行重点听课,一学期至少听课4节(含一节实验课),听课安排另行通知。每个专业至少开设一次公开课,具体时间、内容报教务科备案。
4、实验教学检查和实验室管理检查
实验教学检查:了解实验教学工作的执行情况和实验教学的组织和教学效果;通过检查实验项目运行表、教学大纲、实验报告等了解实验教学内容安排的情况。
实验室管理检查:检查实验室设备环境和实验室的工作日志、维修记录、开放记录、大型仪器设备使用等记录;检查实验室仪器设备情况。
检查采用自查和学院检查相结合的形式:
自查:实验项目运行计划和教学大纲是否相符;实验分组是否合理;学生人数是否与实际相符;实验项目运行表与实际运行情况是否一致;综合性设计性实验项目设置;开放实验项目检查;上课必带的材料;实验室卫生和安全措施;仪器设备管理情况。
学院检查:听课;实验报告批改情况;实验课程教学大纲;实验项目运行计划;上课必带的材料;实验室环境卫生、仪器设备管理情况、实验室采取的安全措施等。
5、期中考试
考试时间安排在第8周至12周;提前一周出试卷并交到教务科1A523张霞老师处,由教务科统一送印;提前三天将考试时间报给教务科,统一安排教室。
三、任务分解

四、总结整改
认真做好总结整改工作,提出整改措施,并加以实施。
电气学院教务科
2020年10月29日